JB/T8725-2013版旋转接头行业标准(建议收藏)

 

           2013版旋转接头行业标准在原先版本基础上进行了完善,对旋转接头的内涵外延有了明确的阐述,同时对它的结构型式,技术要求,质量标准,和运输包装等都有了精确表达。我们在旋转接头原理分析,质量界定等方面都可以查到明确的表术。这是旋转接头行业的基础标准,和重要参考依据。志存密封为大家整理出旋转接头行业标准,具体内容如下,供大家参考:

 

 

旋转接头行业标准1

旋转接头行业标准2

旋转接头行业标准3

旋转接头行业标准4

旋转接头行业标准5

旋转接头行业标准6

旋转接头行业标准7

旋转接头行业标准8

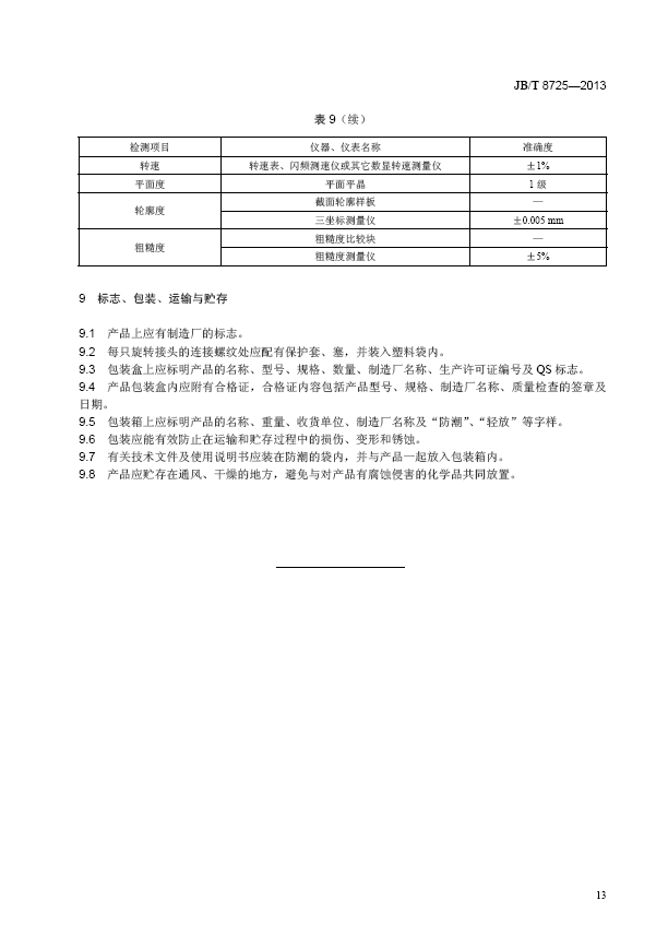
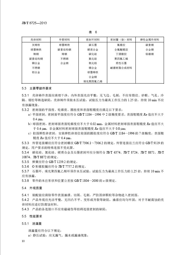
旋转接头行业标准9

旋转接头行业标准10

旋转接头行业标准11

旋转接头行业标准12

旋转接头行业标准13

旋转接头行业标准14

 

发布时间:2023-05-18 01:52
浏览量:0
返回列表